The EPLAN API now provides full access to pre-planning data. The following extensions were created for this purpose:
- Project-related classes from Eplan.EplApi.DataModel.Planning namespace
- The PrePlanningMacro class and Insert::PrePlanning for the macro access
- PrePlanningService for more complex operations
- New enum values
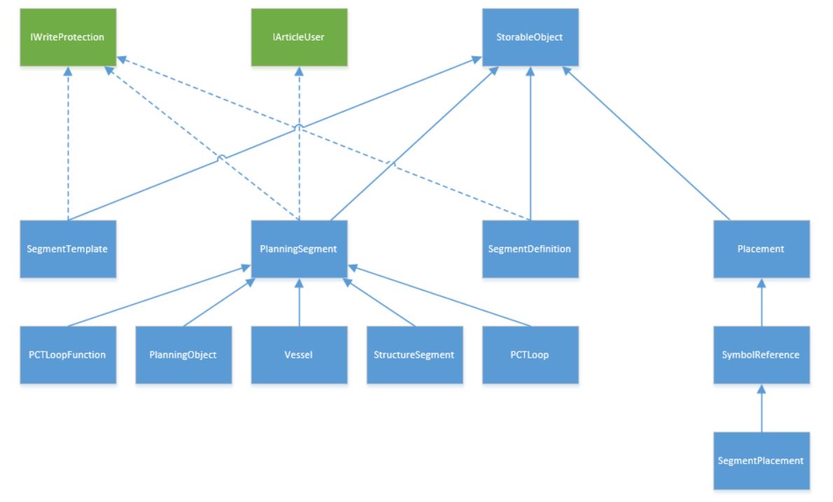
Pre-Planning related objects are stored in the Eplan.EplApi.DataModel.Planning namespace. Here is an UML class diagram that shows their inheritance hierarchy:
Since EPLAN 2.4, there is a new product for the pre-planning and basic engineering of plant and machinery:
The product was developed on the basis of the EPLAN Platform and in parallel to the EPLAN PPE solution. Now it is the replacement of the EPLAN PPE.
Because of this, EPLAN PPE is no longer supported nor described in API Help since version 2.7. So please migrate your applications using PPE API to Preplanning API.
As a replacement, use classes from Eplan.EplApi.DataModel.Planning namespace and PrePlanningService.
Please note also, there will be no further development of the EPLAN PPE system.